中国哪些地区有疫情
广东地区:境外输入与本地传播并存 广东是疫情最集中的区域,2025年7月佛山发生境外输入继发聚集性疫情,累计病例2659例。此前,东莞、广州、茂名等地也报告过输入性或本地病例。该地区因国际交流频繁,需持续警惕境外输入风险。

陕西省在2009年病例数激增至26例,其中25例集中在汉中市,渭南市也出现了类似的暴发。1 狂犬病虽然通常呈散发状态,但在与高发区接壤的低发区域,如果不采取有效的防控措施,也可能发生集中流行。1 近年来报告首例或输入病例的省份包括甘肃、陕西、新疆、宁夏、辽宁和黑龙江。
中国疫情严重的七个城市包括武汉、上海、广州、深圳、北京、重庆和成都。这些城市在过去的一段时间内,由于各种原因,疫情形势较为严峻。武汉作为疫情最初爆发的城市,受到了广泛的关注。在初期,武汉的疫情形势异常严峻,但随着全国上下的共同努力和有效防控措施的实施,疫情逐渐得到了控制。
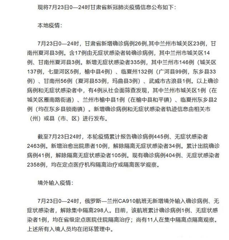
31省新增本土26例分布7省市什么叫
省新增本土26例分布7省市指的是在中国31个省级行政区中,有7个省市新增了总共26例本土确诊病例。具体来说:含义:这一数据表明,在过去的某一天或某一段时间里,中国的31个省级行政区中,有7个省市报告了新增的本土确诊病例,总计数为26例。来源:这些新增病例可能是由本地传播引起的,也可能是由输入性病例引起的。
“31省新增本土26例分布7省市”的意思是:全国范围:在中国31个省级行政区的范围内。新增本土病例:新发现的确诊病例是在国内感染的,非境外输入病例。病例数量:共新增26例本土确诊病例。分布地区:这26例病例分布在7个不同的省市中,而非集中在某一地区。每个省市的病例数可能各不相同。
省新增本土26例分布7省市这句话的意思是,在全国31个省份中,新发现了26例本土确诊的新冠病例,并且这些病例分布在7个不同的省市中。这句话是关于中国新冠疫情的一个报道统计。在这里,31省指的是中国的31个省级行政区,包括23个省、5个自治区、4个直辖市。
win7开启有安全启动
〖One〗在启动到Windows初始屏幕之前按F8键(出现Windows标志模式时)。如果您错过了,可以按Ctrl+Shift+Delete重新启动计算机。请勿按电源按钮,然后按F8键,这可能会进入其他界面。按电源按钮约5秒钟,按F8按钮。出现系统高级启动选项。使用向上和向下箭头键选择安全模式,然后按Enter键直接进入安全模式。
〖Two〗总结在Windows 7中启用安全启动需硬件(UEFI主板)和软件(64位系统)共同支持,且可能因兼容性问题导致功能受限。建议优先升级到更新的操作系统(如Windows 10/11)以获得完整的安全启动支持。若必须使用Windows 7,需确保硬件兼容并接受潜在的功能限制,同时定期更新系统和驱动以降低安全风险。
〖Three〗步骤 1:启用安全启动进入 BIOS 设置重启计算机,在启动画面显示时按下对应按键(通常为 FF10 或 Del,具体取决于主板型号)进入 BIOS 界面。定位安全启动选项在 BIOS 菜单中找到 “Security” 或 “Boot” 选项卡,选择 “Secure Boot” 或 “UEFI Secure Boot”。
〖Four〗① 启动Windows电脑,点击【开始】菜单,选择【设置】以进入Windows设置页面,点击【更新和安全】。电脑 ② 选择左侧【恢复】选项,在右边出现栏目中点击【高级启动】标签下的【立即重新启动】按钮。③ 接下来电脑将会重启进入到“选择一个选项”界面。选择【疑难解答】-【高级选项】-【UEFI固件设置】。
〖Five〗检查并开启安全启动 重启电脑并进入BIOS设置:在未开机状态下,按住键盘上的特定键(如FDel或Esc等,具体取决于电脑型号)不放,然后按下电源键开机。持续按住该键直到BIOS设置界面出现。找到安全启动设置:在BIOS设置界面中,使用方向键和回车键导航到“Security”或“安全”选项卡。
国内疫情涉及多少省市
〖One〗近期国内疫情反扑至28省,多地采取停运、封闭管理等措施,同时全球能源价格因俄乌局势飙涨,导致国内外部分工厂停产,经济形势不确定性增加。国内疫情反扑情况疫情波及范围:3月1日至14日,本土疫情累计报告感染者超过15000例,波及28个省份,防控形势严峻复杂。
〖Two〗传播范围扩大:本轮疫情已波及超20个省份,7月17日单日涉及19个省市区,呈现“从沿海向内地、从城市向乡村”扩散的趋势。内陆中小城市因医疗资源匮乏、核酸检测能力不足、疫苗接种率待提升等问题,防控压力显著增大。
〖Three〗当前疫情已扩散至内地31省市,需采取动态、灵活的防控策略以应对今冬明春可能出现的疫情高峰,避免前三年努力付诸东流。
〖Four〗疫情波及28个省个省48个市。我国疫情处于高位平台阶段 3月1日至21日,我国累计报告本土感染者超过41000例,波及28个省。目前全国疫情处于高位平台阶段,疫情防控面临复杂性、艰巨性、反复性的严峻形势。
国家卫健委:26日新增确诊病例61例,其中本土57例
月26日0—24时,31个省(自治区、直辖市)和新疆生产建设兵团报告新增确诊病例61例,其中境外输入病例4例,本土病例57例。具体分布如下:境外输入病例:共4例,分布为内蒙古2例,福建1例,四川1例。本土病例:共57例,分布为新疆41例,辽宁14例,吉林2例。其他相关数据如下:新增治愈出院病例:10例。
月26日0—24时,全国新增确诊病例75例,其中本土病例55例,境外输入病例20例。具体分布及疫情相关数据如下:新增确诊病例分布 境外输入病例:共20例,涉及6个省份,具体为广东7例、上海5例、甘肃4例、天津2例、江苏1例、四川1例。
月26日0—24时,31个省(自治区、直辖市)和新疆生产建设兵团报告新增确诊病例1254例,其中本土病例1217例,境外输入病例37例。
月25日0—24时,全国新增确诊病例82例,其中本土病例69例,境外输入病例13例。具体分布如下:本土病例69例 黑龙江:53例 吉林:7例 河北:5例 北京:2例 上海:2例 境外输入病例13例 上海:8例 广东:2例 福建:1例 湖南:1例 陕西:1例 其他关键数据:新增死亡病例1例(本土,在吉林)。
月9日0—24时,全国31个省(自治区、直辖市)和新疆生产建设兵团报告新增确诊病例63例,其中本土病例37例,境外输入病例26例。新增确诊病例总体情况总计新增确诊病例63例,包括境外输入病例和本土病例。无新增死亡病例,无新增疑似病例。
月13日0—24时,国家卫健委公布全国新增确诊病例57例,其中本土病例38例(北京36例,辽宁2例),境外输入病例19例。
全国8月疫情严重吗
总结:8月以来新冠病例激增是客观事实,但需理性看待其性质。当前疫情为局部、阶段性波动,与“卷土重来”的全面大流行有本质区别。公众无需过度恐慌,但应保持警惕,继续遵循科学防控建议(如接种疫苗、佩戴口罩、避免高风险场所聚集),以降低感染风险。
疫情扩散传播风险较大;广东省深圳市新增确诊病例9例,无症状感染者2例,其中2例在社区筛查中发现。截止8月30日18时,全国已划定1637个高风险区、1454个中风险区、299个低风险区。
截至8月4日12时,累计确诊病例达72例,无症状感染者1例。自8月4日起,三亚新增30个高风险区和19个中风险区,疫情形势严峻。
本文来自作者[admin]投稿,不代表听博号立场,如若转载,请注明出处:https://wap.timbar.cn/zuozhe/1580.html
评论列表(3条)
我是听博号的签约作者“admin”!
文章不错《31个省份新增26例阳性感染者涉7省市/31省份新增确诊26例》能对你有所帮助!
本文概览:中国哪些地区有疫情广东地区:境外输入与本地传播并存广东是疫情最集中的区域,2025年7月佛山发生境外输入继发聚集性疫情,累计病例2659例。此前,东莞、广州、茂名等地也报告过输入性或本地病例。该地区因国际交流频繁,需持续警惕境外输入风险。(图片来源网络,侵删)陕西省在...